日前,江苏省电机工程学会发文通报表彰《电力工程技术》期刊2022年度十佳论文及提名奖论文。
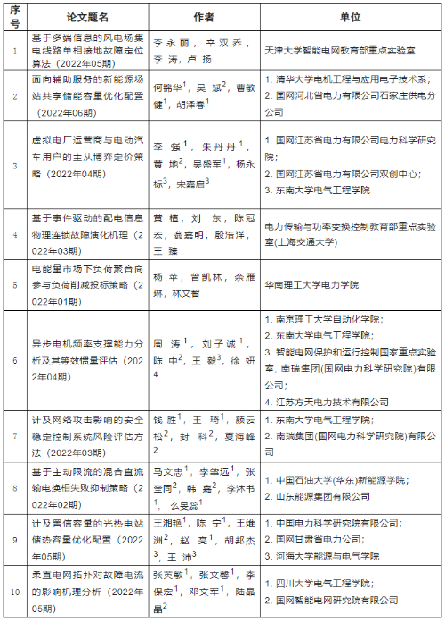
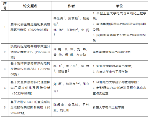
据悉,由江苏省电机工程学会与国网江苏省电力有限公司共同主办的中文核心期刊《电力工程技术》已圆满完成2022年出刊任务,全年6期共刊载论文180篇。为了鼓励广大电力科技工作者积极向《电力工程技术》期刊投稿,提升期刊学术质量,省电机工程学会编辑工作委员会特开展了“2022年度期刊十佳论文”评选工作,对在电力工程技术领域有创新、有示范、有影响的论文进行表彰。根据省电机工程学会及编辑部《期刊十佳论文评选办法》的要求,并对照论文审稿专家评审推荐意见,经过编辑部初筛以及学会编辑工作委员会专家评审,《基于多端信息的风电场集电线路单相接地故障定位算法》等十篇论文获《电力工程技术》期刊2022年度十佳论文奖,《扁平化安全稳定控制系统薄弱环节辨识》等五篇论文获十佳论文提名奖,名单详见下表。
十佳论文
提名奖论文


电话:025-68686408
邮件:sdjgcxh@163.com
地址:江苏省南京市鼓楼区北京西路20号
邮编:210024