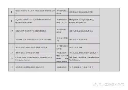
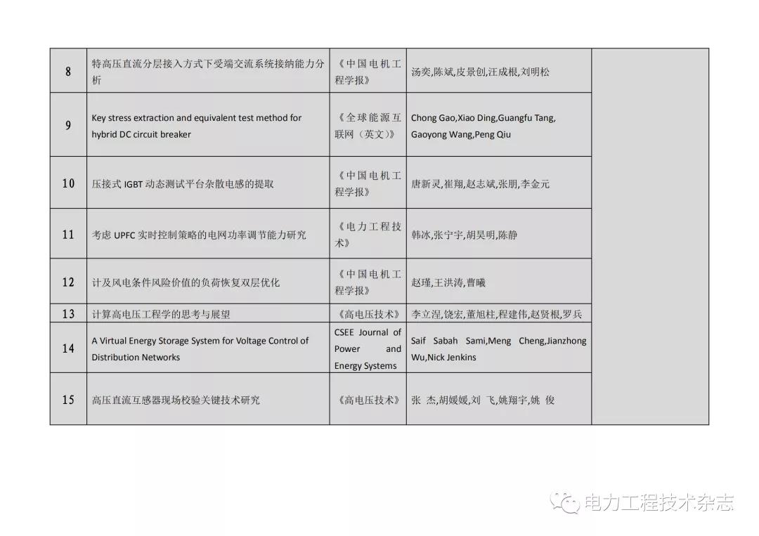
中国电机工程学会期刊优秀论文评审委员会于2020年10月21日在北京召开会议,会议共评出2020年中国电机工程学会期刊优秀论文拟授一等奖论文10篇、拟授二等奖论文30篇、拟授三等奖论文60篇。其中由我刊推荐的论文《考虑阻尼和惯性的虚拟同步机建模方法研究》(张宸宇,杨赟,袁晓冬,郑建勇)获得2020年中国电机工程学会期刊优秀论文二等奖,《考虑UPFC实时控制策略的电网功率调节能力研究》(韩冰,张宁宇,胡昊明,陈静)、和《基于UPFC抑制HVDC换相失败的控制方法研究》(刘建坤,王蒙,张宁宇,杨志超)2篇论文获得三等奖。在此,向各位作者表示祝贺!



电话:025-68686408
邮件:sdjgcxh@163.com
地址:江苏省南京市鼓楼区北京西路20号
邮编:210024